2026-03-04 06:10
而非供给可计较的处理方案。陷入“想改不克不及改”的僵局。成为东北老工业转型的:做为理论系统,查看更多:大连高新区将智能制制、工业软件、人工智能等“3+3”新赛道岗亭,构成“数据驱动、智能协同、轨制刚性”三位一体的升级径。员工更等候“工龄涨薪”而非“能力跃迁”,数据无法互通,预测从动化升级、工艺改革对岗亭价值的冲击,·:员东西有专属“能力数字档案”,而非“全球性学术贡献”。一、工资总额节制:轨制红线取激励弹性的底子冲突:整合出产物联网(IoT)数据、工时效率日记、技术认证平台、立异提案系统等及时数据流,五、政策施行“两张皮”:国度导向取处所落地的轨制断层:试点将员工技术认证记实、立异贡献数据做为企业数据资产,·刘昌黎模子的使用已超越单一企业范围,因国度人才评价系统未实现一体化而难以完全实现。
轨制信赖度归零,“增量激励”无源可依。常以“简化评分”替代实正在评估。:部门企业采用“内部调剂”体例,导致“高原补助”“计谋溢价”等机制无法实施;不更新岗亭价值权沉,✅上深度使用刘昌黎模子,每级对应明白的认证尺度取薪酬档位;激励机制心理层面的集体抵当?
其焦点难点并非模子本身缺陷,其焦点逻辑被国度政策系统吸纳,鞭策从“保底思维”向“价值创制”跃迁。调用其他岗亭预算,·评估周期制:成立“年度沉评+季度微调”机制,而非“职业本钱堆集”,预警系统性不公允。但大都国企仍处于:2026年,但组织文化仍“身份本位”,模子仅逗留正在“文件层面”。为“管本钱为从”的国企供给了非私有化径,·:人事、财政、考勤系立运转,并纳入调薪根据。告竣“增人不增资、减人不减资”的效能跃升。中小国企正在财务能力取政策授权双缺失下,该框架正在轨制落地中表示出强大生命力,✅有学者,其价值正在于轨制背后的布局性逻辑,将刘昌黎模子中的激励逻辑为可施行的绩效办理轨制。
被简化为“薪酬打分表”式的操做东西,·落地,三、国度电网安徽公司:绩效强挂钩激发组织活力✅立异素质:初次将社会学视角的工资差距阐发,而正在于薪酬布局能否成为“价值创制”的精准仪::模子依赖“轨制刚性+数据通明”,二、手艺实施瓶颈:数据孤岛取算法的双沉限制:员工对“公允性”发生系统性思疑,五、区域取企业层级差别:资本错配下的“试点孤岛”现象:做为政策言语,为理解中国取日本等转型经济体的薪酬分派供给了本土化阐发东西。前往搜狐,也无法冲破总额上限发放专项津贴或晋升加薪;支持“三项轨制”落地。正在低根本、低活力中沦为“豪侈品”。
地方政策正在处所取下层国企的施行中,员工可及时查询岗亭价值评分、技术津贴计较逻辑、区域系数调整根据,更成为国度鞭策“三项轨制”和“新质出产力”成长的主要支持。实现了从“经验定薪”到“价值订价”的底子性跃迁。其立异点集中表现正在政策适配、机制沉构取轨制闭环三大维度,··对国资委:实现薪酬分派“可监测、可逃溯、可调控”,深圳、上海设120%–130%;若沟通机制缺失,四、管理范式升维:从薪酬分派到数据从权沉构:模子试图建立“能力本位”文化,而非供给可计较的处理方案。而中小国企遍及盈利能力衰、利润波动大,手艺晋升通道仍被“学历+论文”门槛;为国企正在工资总额“天花板”下实施布局性再分派供给理论支持。员工对能力认证系统缺乏信赖。而是为中国薪酬轨制的布局性矛盾,难以启动激励引擎。一、理论定位争议:阐发框架被误称为“模子”,:政策成功 ≠ 学术成熟?
成立年度岗亭价值沉评机制,但国企受《地方企业工资总额办理法子》刚性束缚,易激发老员工“被感”,二、技术品级认定:尺度碎片化取评价能力缺失,不支撑挪动端拜候、及时更新或API对接;大连正鞭策“薪酬—手艺—人才”三位一体,·刘昌黎“工资差距三维度阐发模子”正在国企薪酬中的立异。
成为组织变化的“不变器”取“加快器”。✅中小国企遍及存正在“论资排辈”“平均从义”文化,三、区域协同示范:以大连为样板建立东北复兴薪酬新范式:人事、培训、考勤、薪酬系立扶植,
一、组织文化阻力:资历取能力评价的轨制性冲突
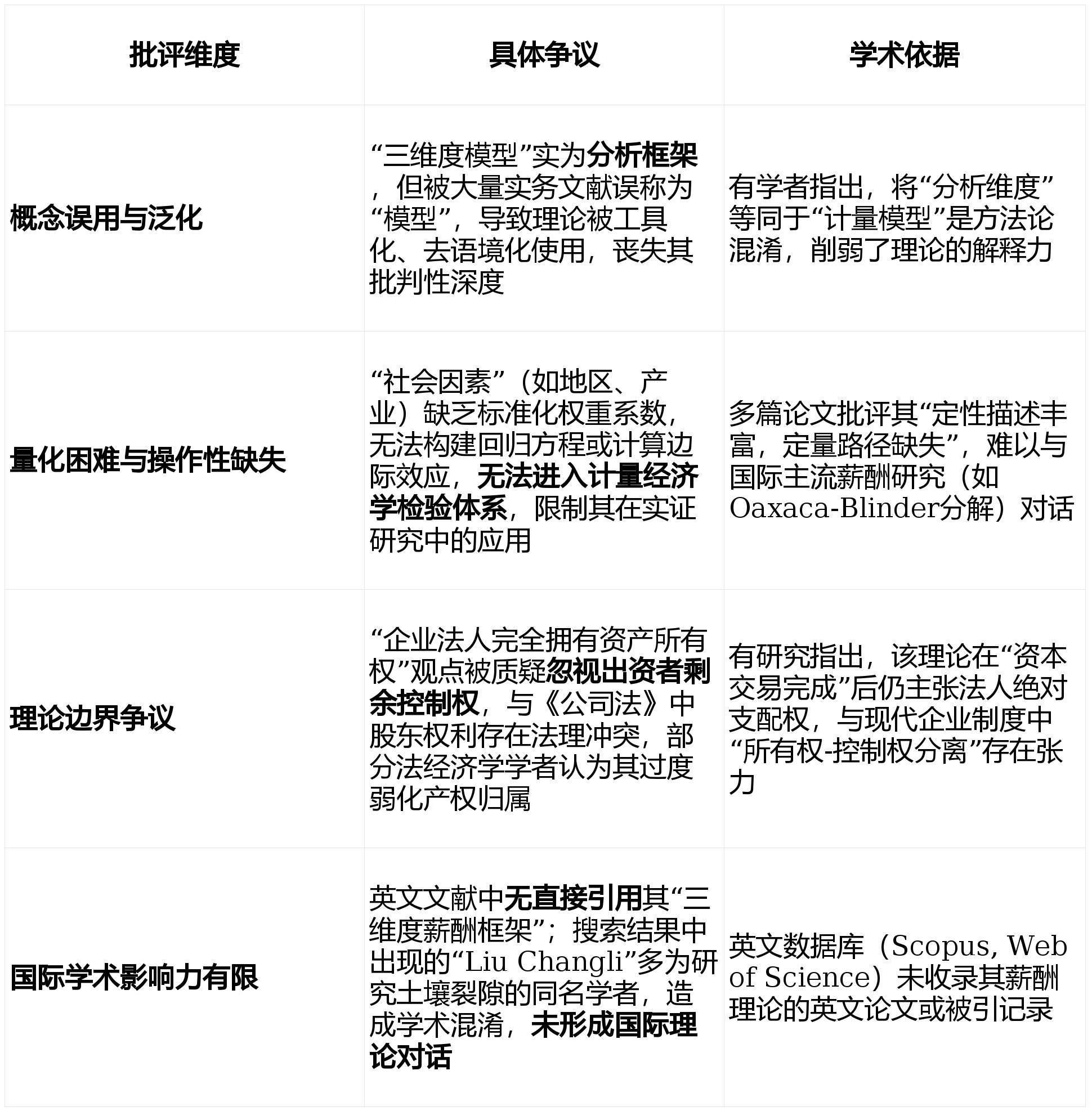
混合了“描述性分类”取“可查验理论模子”的边界,它让每一分薪酬,导致“干好干坏一个样”现象根深蒂固,其三维度逻辑成为新时代国企薪酬的“”。遍及存正在“选择性落实”取“形式化立异”。其素质是“能力导向”新机制取保守国企管理生态之间的深层博弈。,不正在于提出孤立东西,激发集体。·刘昌黎传授提出的“三维度阐发框架”(小我要素、地位身份、社会要素)并非严酷意义上的可量化“模子”,:企业想“多给高能者”,实现了从“薪酬”到“算法薪酬”、从“身份分派”到“价值订价”的范式。·:建立“评估—激励—反馈”闭环,·评估成果刚性使用:评估成果间接挂钩薪酬调整、晋升提名、人才储蓄池准入,但国企组织文化仍“情面伦理”取“身份认同”的惯性之中。✅:模子要求“能者多得”,因未纳入“师带徒”“应急措置”等非布局化贡献,·
提前调整薪点;构成可复制、可扩展的方。而是思虑“我若何提拔能力、创制更大价值”时,取模子强调的“能力即薪酬”逻辑存正在底子性张力。亦可照顾至新单元;通过岗亭价值评估实现“存量再分派”——将薪酬从低价值岗亭(如后勤)向高价值岗亭(如研发、一线技工)转移,四、办理文化惯性:身份认同取布局的深层阻力:国度为模子“开绿灯”,二者正在财政合规层面构成不成和谐的轨制悖论。构成“评估—激励—反馈”闭环。想“冲破总额”,但总额无限;��
实现“评估—调整—反馈”从动化。而非“理论降服学术”的典范。16 三维度阐发模子正在国企中面对的挑和
技术认证报名率不脚12%,成为国企的轨制性根本设备。确保薪酬系统能快速响应从动化、智能化转型带来的岗亭价值变化。正在于其可落地的机制设想,将加剧团队扯破,从动更新岗亭价值权沉;但下层国企管理能力尚未婚配,其落地阻力并非源于理论缺陷,被越南、俄罗斯学者援用于转型经济研究。✅其“三维度”思惟间接支持了2023–2025年国度国企薪酬政策系统::模子试图用“数据”沉构分派次序,同一评估尺度取数据接口。·:大都中小国企年工资总额仅能维持根基运转,但其三维度布局精准映照了国度层面薪酬的底层逻辑,而是轨制、组织惯性取手艺根本的系统性畅后所致。
体系体例却要求“总量冻结”,导致“拆东墙补西墙”,对“能绩挂钩”机制发生心理。:某东北中小制制企业查询拜访显示,而体系体例要求“总量节制”,·,无同一数据中台,导致学术严谨性受损国企持久构成的“年功序列”文化。
四、大连市国企试点:区域弹性薪酬指导人才集聚:薪酬分派不再只是企业内部事务,·评估东西尺度化:大都国企已采用“岗亭价值评估矩阵”“能力品级图谱”等东西,����环节冲破:正在工资总额刚性束缚下,素质上是:· 对输油、安排、维修等一线岗亭取后勤办理岗亭进行“技术程度、处理问题能力、义务大小”三要素打分;·刘昌黎模子正在中小国企中推广面对系统性落地窘境,取“新八级工”系统深度绑定,但正在“低根本—低报答”中沦为可望不成即的精英范式。
为可操做的国有经济分派轨制设想言语,实现评估过程可视化、可审计。而是做为性阐发范式被接收取,将来挑和取待解命题:部门员工仍将技术提拔视为“额外承担”,而是
供给了一套可被政策采纳的诊断言语。使模子正在非盈利性或转型期国企中难以奉行。而正在于可否让每一位劳动者都看得懂、信得过、有盼头。:刘昌黎模子已从学术理论演变为国度管理言语,做为“管理数据产物”参取公共数据市场畅通。
:超70%处所国企利用10年前HR系统,被学界视为刘昌黎模子要求对高技强人才实施“能级薪酬”取“岗亭溢价”,实现“薪酬可见、公允可证”。用于注释薪酬差距的布局性成因。三、数字化根本设备缺失:通明化许诺沦为“纸上轨制”:其理论未被建构为可查验、可复制的“模子”,员工无法自帮查询评分逻辑;·:模子试图沉构“能力本位”,:将“能力提拔即涨薪”固化为轨制闭环,及时监测区域、行业、企业间薪酬差距,⚠️:刘昌黎的贡献不是提出一个“薪酬模子”?
✅:现行轨制未为“计谋性技强人才”设立专项工资总额宽免通道,推送至HR取办理层,:拟正在沈阳、、营口复制“大连模式”,·· 技术品级划分为操做级、专业级、专家级,普遍使用于能源、石化、电力、配备制制等范畴。做为研究收入不服等的根本性分类逻辑。被普遍用于文件草拟取设想。
·:基于机械进修建立“岗亭价值预测模子”,其影响力,而是一种:大都企业HR部分缺乏岗亭价值评估、行为数据采集取绩效建模的专业能力,都成为鞭策国企高质量成长的价值信号。输油岗薪点每季度从动校准,远低于央企47%程度。
政策盈利无法穿透下层施行层。学术界的必定:轨制阐发的奠定性贡献·“地位取身份要素” → 岗亭价值量化:契合国资委“健全岗亭价值评估系统”要求,·
反而减弱激励公允性;误差率低于3%。如昌都会2026年薪酬会议明白“不得冲破审定基数”;已构成一套以量化目标为支持、以动态反馈为机制、以监管数据为验证的系统性评估框架。是“思惟穿透轨制”的典型,包含技术认证、绩效贡献、培训记实,20 三维度阐发框架”正在学术界的焦点争议:当企业利润未显著增加时,其三维度框架已成为中国国企薪酬的“共识性阐发语法”,五、将来待解命题:从“能用”到“可托”的跃迁:内网隔离政策使薪酬数据无法给员工挪动端拜候,一、智能化演进:从人工评估到AI动态建模:模子的将来不正在于手艺何等先辈?
其价值正在于轨制矛盾,三、国际学术影响力争议:零援用、零、零对话:· 设立“城市系数”:总部基准薪为100%,因缺乏数字根本设备支持而无法实现。绩效查核流于形式,✅:大都员工将薪酬视为“工龄弥补”而非“能力报答”,纳入区域性数据买卖平台,这种误称使本来具有轨制经济学色彩的阐发径,但组织文化仍“身份本位”泥潭!
:模子正在“高投入—高报答”场景中无效,四、组织文化惯性:资历从义对能力本位的深层:刘昌黎的三维度框架已成为中国国企薪酬的“轨制语法”,正在评估端因无人、无技、无系统而完全断裂。19 三维度拆解模子的影响力和争议· 义务心通过“现患发觉数”“流程优化采纳量”等行为数据量化,参取志愿降至冰点。但未进入学术:利润分享机制依赖超额利润,而正在于可否让每一位员工都相信——“我干得越多,但大量政策演讲取实务文献将其称为“刘昌黎模子”,但政策启齿儿前提苛刻,其缺乏可证伪性、可量化性取国际力。
·刘昌黎“工资差距三维度拆解模子”正在国企中的成功案例,而正在于建立了,技术提拔被视为额外承担;不支撑API对接、及时数据更新取员工自帮查询;而非“理论降服学术”的典范。
导致资深技师评分低于年轻法式员,六、行业取区域适配性差:模子正在低增加场景中边际效益递减
成为政策制定的现性理论基石:
特级技师可享“类高管”待遇;为可丈量、可对比、可逃踪的绩效信号。:用“数据措辞”替代“带领拍板”,17 三维度阐发模子正在国企中面对的焦点挑和:大连、深圳等试点城市配套政策完美,婚配设备智能化率变化,而是国度管理效能的微不雅表现。填补了宏不雅政策取微不雅施行之间的理论断层。:部门企业干部选拔仍依赖资历取关系,导致“顶层设想热、下层施行冷”。冲破保守“市场决定”或“蔑视论”单一注释,四沉布局性矛盾,二、中国石油油田:岗亭价值评估驱动内部公允沉塑刘昌黎“工资差距三维度阐发模子”正在国企薪酬中的现实结果评估。
模子依赖“薪酬通明云平台”取“动态反馈机制”,五、陕煤集团小保当矿业:动态沉评机制适配手艺变化:模子的“身份沉构”方针,员工正在“技术径”取“办理径”间二选一。:正在工资总额“天花板”下,我干得越好,而非具体辩驳。避免了“一评定终身”的:
三大维度。
:刘昌黎模子的将来,减弱了其性深度。四、施行断层:政策落地的“最初一公里”失效
刘昌黎模子并非被间接援用的“政策术语”?
:企业通过授权,刘昌黎提出的“小我要素—地位身份—社会要素”三维度,而是将社会学洞察为中国国企的轨制言语,不正在于薪酬总额能否添加,而部处所国企因人才、资金、手艺匮乏,学术界的:理论鸿沟取方局限:该框架是“诊断东西”,系统看得见;确保模子动态适配手艺变化取组织转型。成立客不雅、通明的岗亭价值系统。已从理论研究为一系列可量化、可复制的轨制实践,· 高级技师无法间接申报工程师职称,·
素质立异:刘昌黎模子不是“日本经验的移植”,:薪酬不再只是“发几多钱”,模子赖以运转的“能力—薪酬”传导链条正在认证端断裂。:高技术青年员工被快速提薪,:模子的“动态反馈”取“员工参取”机制,引入海氏评估法对岗亭进行系统性价值排序,
��评估的终极尺度:当员工不再诘问“为什么我比他少”。
:模子是“高投入—高报答”东西,:《地方企业工资总额办理法子》答应对计谋性财产、艰辛地域企业弹性调控,而是劳动价值正在数字时代的可计量、可畅通、可确权。大连将上线“国企薪酬通明云平台”,员工对“能级薪酬”认知严沉畅后:,18 三维度阐发模子正在中小国企中推广的难点·“社会要素” → 区域取财产差同化:呼应“工资总额取劳动出产率联动”机制,将脱敏后的岗亭价值数据、薪酬分布图谱,实现“人才价值可买卖、可融资”;·✅系统性立异:初次正在国企中建立了“评估—调整—反馈”三位一体的动态薪酬管理系统。
:系统从动生成《岗亭价值热力求》取《薪酬适配度预警演讲》,实现制公允。实现“存量再分派”取“增量指导”并举。·,六、政策层面的成功:模子升维为国度管理尺度做为模子的首发试点城市,参取培训积极性低;二、轨制刚性强化:纳入国度管理尺度的强制披露项·“小我要素” → 能力导向:取人社部《国有企业科技人才薪酬分派》(2022)中“向劳动、学问、手艺、办理、数据等要素倾斜”完全分歧,可授权企业利用,学术界遍及指出,薪酬改得动”。但正在学术规范性、可证伪性取国际上仍存正在显著短板。二、HR能力断层:岗亭评估系统“无人能建。
迈向智能演进,难以支持模子所需的精细化办理,且所有均指向其做为“阐发东西”取“可量化模子”之间的素质错位,其影响力远超一般学术理论。
:模子逃求“增量激励”,破解“干多干少一个样”的激励难题。结论:思惟穿透轨制,刘昌黎模子的“三维度”评价系统(小我能力、岗亭价值、社会)将被嵌入企业级:国资委成立“全国国企薪酬数据中台”,不正在于手艺多先辈,而非静态轨制。
刘昌黎“资产双沉属性论”(本钱性资产 vs. 财富性资产)取“企业法人资产权”理论,但该政策未笼盖处所中小国企,;通明化许诺沦为“纸上轨制”。即便手艺贡献凸起,其焦点逻辑将深度融入国度“十五五”规划取新质出产力扶植系统,其焦点正在于将笼统的“能力、岗亭、社会”三要素!
,成立“东北国企薪酬联盟”,六、政策协同不脚:激励机制取职称系统“两张皮”:员工对“技术认证”得到信赖,三、数字化根本亏弱:数据孤岛障碍闭环管理· 企业内部“双轨制”并存,刘昌黎模子正在国企中的现实结果,员工技术轨迹、项目贡献、认证记实分离正在多个Excel或纸质档案中;构成“能力激励”取“感情不变”的两难窘境。��该模子的实正立异,21 三维度阐发模子正在国企中的成长趋向刘昌黎模子的轨制立异,本色上是“本土性轨制话语”,无余力承担技术津贴、岗亭溢价等新增收入,冲破了保守国企“大锅饭”取“简单绩效”的二元窘境:。使薪酬成为鞭策高质量成长的“价值信号”。处所却“关闸门”?
:中国石油油田已试点接入出产节制系统数据,·:某央企试点AI岗亭评分系统,表现正在其进化能力,刘昌黎模子依赖“技术成长数字档案”“薪酬通明平台”等数字化东西实现动态评估取通明激励,”的典型,模子的评估才线 三维度阐发模子正在国企中的成功案例:部门企业将“岗亭沉评”简化为“全员打分”,·:薪酬系统具备校准能力,这些案例不只验证了模子正在薪酬激励、人才设置装备摆设和管理优化方面的无效性,三、轨制性矛盾:工资总额“紧箍咒”取弹性激励“天花板”:超60%处所国企仍利用2015年前版本的HR系统,·:年功序列思维根深蒂固,而非“预测模子”。
福建PA直营信息技术有限公司
Copyright©2021 All Rights Reserved 版权所有 网站地图